Making A Peer Review System for My Blogs Using Google-ADK & Mem0
I needed an automation peer review my blogs, so I used Google-ADK and Mem0 to create an end to end system.
My Process
When writing my technical blogs, I have a very rigid process I like to follow.
- Research the topic I am interested in
- Create a structured research roadmap I require to gain knowledge about the particular topic
- Go through the roadmap and try to learn/research the concepts as in-depth as I can
- Start coding whatever the relevant implementation for that topic is
- Finally, start writing the blog
But one thing always bugs me, "Is my blog factually correct and have I compromised the integrity of my blog anywhere?".
That leads me to frantically go through my sources repeatedly and asking tools like Perplexity about the blog. So, I had the idea to automate this process by a creating a Peer Review System.
What This System Does

1. What the System Focuses On
- It behaves like a technical editor, not just a grammar checker.
- It evaluates writing for:
- Structure
- Clarity
- Factual accuracy
- Tone correctness
- Proper use of supporting evidence
- The purpose is to help the writer produce content that is accurate, readable, and consistent.
2. How It Reviews Content
- The system doesn’t read content blindly.
- It uses uploaded reference files as a knowledge base.
- Relevant information from those files is retrieved using semantic search rather than keyword matching.
- If a statement appears in the writing:
- The system first checks if it exists in the uploaded sources.
- If confirmed, the system becomes more confident in that claim.
- If not found, it triggers an external web-based fact check.
3. How Memory Improves Review Quality
- Feedback adapts over time instead of resetting with each review.
- The system tracks repeated mistakes or patterns such as:
- Missing citations
- Style inconsistencies
- Formatting issues
- If the same issue shows up again, the system highlights it more firmly.
- This turns the review into a learning process rather than a one-time correction.
Screenshots:
- https://drive.google.com/file/d/1VTvQBkQ4753NbpVFlVPr5v6_kjH3SXjZ/view?usp=sharing
- https://drive.google.com/file/d/14sfHrC0Lw0pvU4oX7U18Ydv61a8RNTu0/view?usp=sharing
A Demo Peer Review Report:
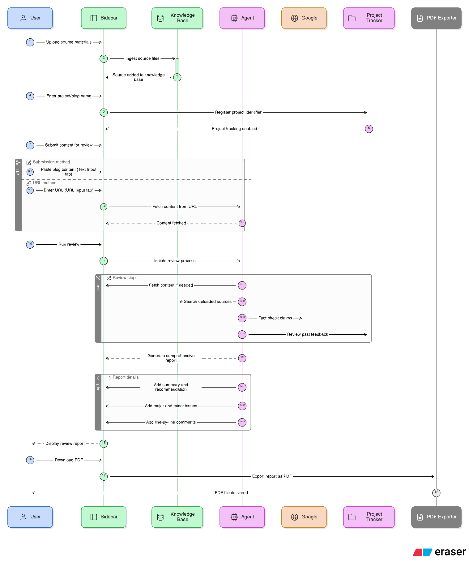
Workflow

Phase 1: Ingestion
- Fetches content from URLs if needed
- Loads past review history for the project
- Examines uploaded source documents
Phase 2: Verification
- Identifies all factual claims in the content
- Searches uploaded sources for supporting evidence
- Uses Google search for external fact-checking
- Validates technical assertions and statistics
Phase 3: Evaluation
- Assesses clarity, flow, and structure
- Checks accuracy against evidence
- Evaluates tone for target audience
- Compares to past feedback to track improvement
- Flags recurring issues with escalated severity
Phase 4: Synthesis
- Generates structured report
- Provides evidence for all major issues
- References past feedback when relevant
- Gives actionable, constructive feedback
Features
1. Model Flexibility
- You aren’t locked into one AI provider.
- Switching between models like Gemini, Claude, GPT, or Ollama only requires changing one environment variable.
- This gives control over:
- Cost
- Performance
- Privacy
- The review logic remains consistent across models.
2. Context-Aware Retrieval
- Uploaded reference files are stored in a vector database.
- The system breaks them into chunks, embeds them, and indexes them for efficient search.
- During review, it retrieves relevant sections using semantic similarity rather than simple keyword matching.
- This helps the system understand meaning, not just matching exact text.
3. Automated Fact Verification
- When a claim isn’t supported by uploaded sources, the system escalates verification.
- A separate search agent performs a structured web lookup.
- The goal is not to rewrite content, but to confirm whether the information is reliable and accurate.
4. Built-In Memory
- The system remembers past reviews and writing patterns.
- If a mistake repeats, the system identifies it as a recurring issue.
- Instead of pointing it out repeatedly at the same level, the feedback becomes stronger and more specific.
- This encourages long-term improvement rather than one-off corrections.
Limitations
- The verification is only as good as the model plus the search results
- Source reliability isn’t enforced
- Web search can surface low quality or outdated material
- The model is still the final judge. It can misinterpret sources, over trust weak evidence, or fabricate justification
